▲ 前两天还在坊间传闻,谢娜预产期2月5日,可能生下双胞胎。老编一阵屯料,就等着2月5日能碰个瓷,结果今天一大早就传来好消息!鼓掌鼓掌鼓掌,屯的料终于用得上啦!
▲ 谢娜和张杰这对夫妻在圈内好人缘可是公认的,大半个娱乐圈都来微博祝福!刷了三圈都没有刷完诶!
▲ 随后,娜姐转发了杰哥的微博,笑称要拜托爸爸多多关照三姐妹!娜姐,您那身材,那颜值,看来真的是“三姐妹”。
其实回顾这一年,娜姐从公开怀孕消息到今天,鲜少在公众场合露面。老编去细细品了品她的微博,身材还真的没有什么……变化……
▲ 刚怀孕3个月的谢娜还没有停下工作,一边参加《跨界歌王》一边到处领奖。
▲ 这是老编唯一能找到的一张娜姐“孕味十足”的照片了,当时谢娜怀孕5个月,孕肚还是很明显的。但是这小细腿,这侧颜,把肚子P掉说没怀孕我也信!
▲ 公开怀孕后,去年10月(怀孕6个月)谢娜首次在微博公开了自己的近况,不过很有“心机”地遮住了关键部位!从脸看,和没怀孕的时候一样啊……
▲ 去年11月(怀孕7个月),也是谢娜公开怀孕后首次出现在公众视野中,为自己的品牌“娜样”站台。当天身穿长款大衣和长靴的娜姐,把自己裹得严严实实,不过也是,当时的上海也挺冷的,着凉了可不好。不过,从脸和腿看,完全看不出怀了双胞胎!
▲ 后来娜姐就完全备孕状态,不大晒皂片了。这张和李维嘉的合照还是在去年12月(怀孕8个月)拍的,距离临盆也就2个月不到,从脸上看也就稍微胖了一丢丢!
唔……是不是今年风水特别好,怀孕生孩子的女明星好像都像怀了个假孕。
▲ 作为模特,熊黛林即使怀孕了还是细胳膊细腿,除了肚子告诉我们真的没骗人,其他还是令人羡慕的好身材!
▲ 今年怀孕的还有这位励志的颖儿小姐。老编只想说,您怀孕的时候比您最胖的时候还要瘦。
▲ “小燕子”李晟今年也宣布怀孕了,看这个肚子感觉也是临盆在即。
▲ 最后一位在今年公开怀孕的就是这位新晋中国媳妇秋瓷炫小姐,记得当时她还直播了老公听到怀孕时候的状态,甜到齁。圣诞节最新照片显示,孕肚明显,其他,没变……
为什么别人怀孕时怀假孕,但是你怀孕就是“胖”呢?
不让体重疯长
你真的以为怀孕了就可以随便乱吃了?在老编的采访过程中发现,所有怀孕的女生去孕检的时候,医生第一件事就是会和你确认,在怀孕的9个月里,你最多胖多少!“怀孕发福是好事”这种上世纪的理论在这个社会早就不适用了,因为你本来就“营养过剩”!
当然,有很多小伙伴告诉老编,怀孕初期孕吐厉害,前三个月就是瘦瘦瘦……而后来过了“害喜”期就想多吃点“补回来”。这也是不对的。一般来说怀孕体重增长遵循这个趋势:
孕早期(0~3个月):
体重不增反降 最多增长3斤
孕中期(4~6个月):
体重稳步上升 一周1斤
孕晚期(7~9个月) :
体重飙升 疯长10~12斤
但是每个人怀孕前的标准不太一样,所以我们还是要细分一下增长范围,这种时候孕前BMI指数就很重要了。
BMI=体重(kg)÷身高²(m²)
BMI<18.5 12kg≤体重≤15kg
18.5≤BMI≤23.9 10kg≤体重<12kg
BMI>23.9 7kg≤体重<10kg
饮食加质不加量
减肥我们都知道要消耗>摄入,那孕妇控制体重增长难道也要节食?怎么可能……但是也不能放肆吃!
ELLEfit常说的那些垃圾食品,重油重盐的,孕期当然也是越少吃越好。但是具体怎么吃,医生朋友们也说个体化差异太大,还是要遵照医嘱,不过老编也是硬总结了一些标准。
孕早期(0~3个月)
少吃葡萄糖丰富的食物和饮料,以及那些容易发胖的饮品(一点点,奶茶难得来一次就好),补充钙、蛋白质和叶酸,比如多喝牛奶和豆浆,多吃奇异果。如果你孕吐得非常厉害,那就尽量吃一些容易消化的食物,比如粥,蒸煮面食等。
孕中期(4~6个月)
可以加一点量,但还是不要太放肆!要多吃蛋白质丰富的鱼类,比如鲑鱼,鳗鱼等(海鲜过敏就算了)。这时候还可以加一些营养的高汤,据说可以丰富母乳哦。
孕晚期(7~9个月)
后期的话食欲会增加,特别想吃脂肪含量偏高的食物。所以这时候要选择一些含有优质脂肪的深海鱼,还可以促进宝宝大脑发育。
另外,我听说很多孕妇在怀孕时候特别爱嗑保健品,我建议是,你吃之前先让医生瞅一眼,一定要到正规渠道商购买,这时候就别信代购了。
适当运动能控制体重
老法师以前一直说,怀孕的女生能坐着绝不站着,能躺着绝不坐着,嗯,大概这就是为什么古代人生孩子那么吃力的原因……
孕期运动的好处真的不是一点点哦!当然如果你是吃货,运动还能帮你有效地控制体重。你看很多女明星,超模怀孕了都没有停止训练。只是改变了训练方式而已。
▲ 刚才说的李晟,怀孕时候还在游泳哦。
▲ 熊黛林也一直在坚持做瑜伽。
▲ 姚晨算是怀孕运动的典范了,瑜伽,负重训练,TRX样样没有落下。
▲ 在《天使之路》里出镜的超模Coco Rocha,当初怀孕的时候也一直泡在健身房里。
怀孕运动的好处,老编在以前的文章了已经一再提及:
◎ 促进身体的消化和吸收功能,给宝宝提供更充足的营养。
◎ 增强妈妈的体质,宝宝的免疫力也会提高。
◎ 促进血液循环,提高血液中氧的含量,让宝宝获得更多的血液供氧,加快新陈代谢,促进宝宝的大脑和身体的生长发育。
◎ 刺激宝宝大脑、感觉器官、平衡器官以及胎儿和呼吸系统的发育。
◎ 训练加强肌肉和骨盆关节等受到了锻炼,帮助分娩及产后恢复。
◎ 室外运动时,妈妈可以接受更多的光照,有利于促进维生素D的合成,进而补钙,促进宝宝的骨骼发育
按照套路你是不是以为接下应该来一套训练动作,可以跟着做了?不好意思,老编还是要强调一下,孕妇的运动一定要在专业教练的指导下完成,千万不要跟着健身APP或者视频自己High!不过一些运动铁律我还是可以“透露”一下的。
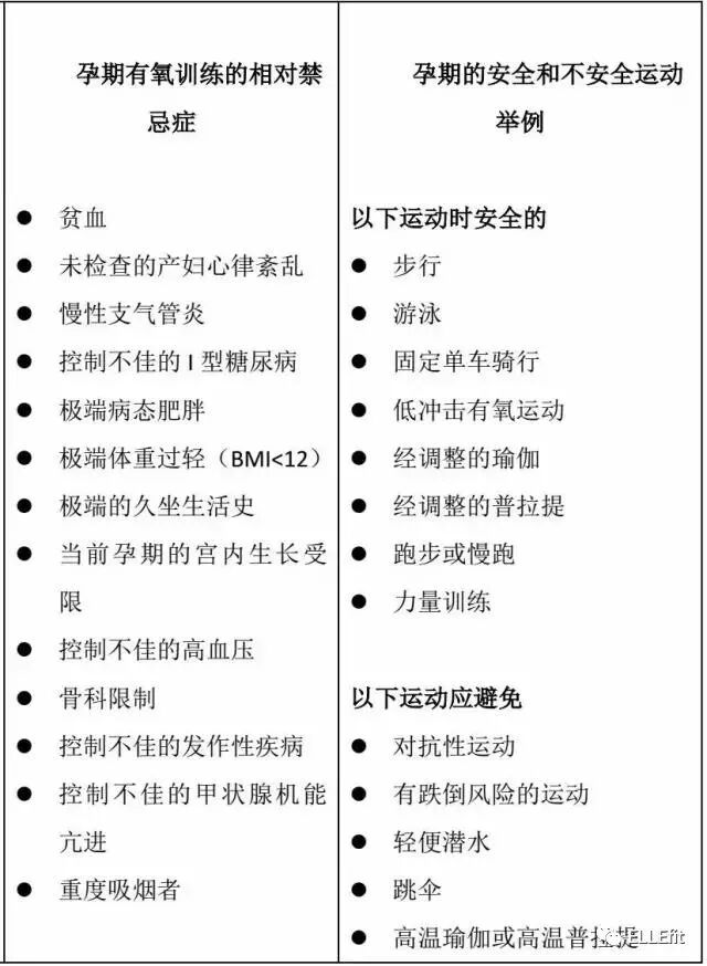
*孕前和怀孕期间有左侧栏中症状的女生,应避免相关的有氧训练。
一般来说,准妈妈们可以多做低强度有氧运动,像慢跑、快走、骑行、游泳等,促进血液循环,让宝宝更好地发育,顺便缓解自己怀孕期间的压力,改善情绪。但要避免做拳击等对抗性、有跌倒风险的运动,一些蹦跳、登山、高温运动也要避免。
虽然推荐不了你们孕期动作,但老编还是贴心的准备了孕期可以去的健身房!
音昱听堂
音昱听堂是音昱精心打造的国内首家城市综合正念健康中心。有专门的女性健康呵护课程。通过对你在怀孕期间不同阶段健康状况的深入了解,通过医生、生活和健身教练为你量身定制方案。
*地址:上海市建国西路357号
Bodyworks
Bodyworks是孙俪的“专属普拉提工作室”,有专业的教练在了解你的身体状况后指导课程。而且普拉提是一项温和改善身体体态、提升肌肉力量的运动,对于准妈妈在孕期、生产过程和产后恢复都有帮助。
*地址:上海市长宁区武夷路95弄28号2号楼
Rumble
孕妇还能打拳?这句听上去非常危险的话在Rumble实现了。这里专门成立了研究小组,来解决孕妇产前产后的打拳需求。不过拳击相对来说还是比较激烈的运动,准妈妈们一定要认真资讯医生和专家。
*地址:146 West 23rd St., New York
最后,祝天下的准妈妈无论孕前孕中孕后都是好身材,宝宝健康茁壮成长!









































